Electric Power Generation, Transmission, and Distribution eTool
Electric Power Generation, Transmission, and Distribution » Hazardous Energy Control

General Requirements
Hazardous energy control programs help safeguard workers from the risks of hazardous energy associated with the servicing or maintenance work performed on machine and equipment systems, including those involving generation, transmission, and distribution systems. A system is disabled so that certain work can be performed safely and, in some cases, workers do not need to use protective equipment if all the hazards have been effectively controlled.
Formal energy control procedures have long been used in the electric power generation, transmission, and distribution industry and are regulated by 29 CFR 1910.269(d) for power generation installations and 29 CFR 1910.269(m) for power transmission and distribution lines and equipment. The hazardous energy control requirements for generation apply to all types (and forms) of hazardous energy and are different than the electrical energy control requirements for T&D lines and equipment. For discussion purposes, hazardous energy control practices for electric power generation and related equipment will be referred to as lockout/tagout (LOTO), and the deenergization and grounding practices for transmission and distribution (T&D) will be referenced as deenergizing lines and equipment for employee protection (T&D deenergization). If electrical installation systems are not disabled in total compliance with all the electrical control requirements of the "269" standard, then work is considered to be live (energized) work, and all the procedures required for live work must be used. Additional guidance may be found in the OSHA Instruction CPL 02-01-038, Appendix B.

Although "Lockout/Tagout" (LOTO) is used by workers performing transmission and distribution (T&D) work, the correct term according to 1910.269(m) is "Deenergizing lines and equipment for employee protection"
See: 1910.269(m)
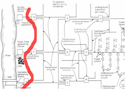
Boundary line between generation and T&D. "269" does not define generation and T&D, so OSHA provides criteria in its OSHA Instruction CPL 02-01-038 (Issue 2 in Appendix B) as to when generation stops and transmission begins. Thus, the "269" standard allows each company to establish, within a generation station, its own emarcation line between generation and T&D, provided that:
-
The transmission or distribution system begins somewhere between the load side of the generator disconnects and the output side disconnects of the generator step-up transformers, inclusive of those points;
-
Employees who are not 1910.269 qualified do not have access to the disconnects or the protective grounds for the transmission system;
-
The employer has clearly identified this demarcation point in his or her hazardous energy control program;
-
Diagram courtesy of The Lineman's and Cableman's Handbook (9th Ed.) Hazards posed by non-electrical energy sources are addressed by the employer's hazardous energy control program under paragraph(d); and
-
Affected employees are trained in the interface between the generation system and the transmission system and in the associated hazardous energy ontrol procedures.
Once the boundary is established, the line must be well defined and remain consistent. Communicating the boundary between generation and T&D to workers is especially important to ensure the safety of all, especially when different companies own and operate generating plants and T&D systems.
Some additional energy control requirements include:
-
Job briefings must include, in part, for all workers to be protected, a review of the particular sources and hazards or potential hazardous energy present, including the methods to control the potential hazards. (See 29 CFR 1910.269(d)(6).) [See Hazard Assessment and Job Briefing]
-
Workers must maintain a safe distance from energized parts in accordance with the Minimum Approach Distances for unqualified and qualified employees. [See Minimum Approach Distance]
Lockout/Tagout: Generation
Deenergizing Lines and Equipment for Employee Protection
Minimum Approach Distances
Energized vs. Deenergized Work
Hazard Assessments and Job Briefings